随着“反内卷”政策层面持续发力,相关概念股近期表现较强,钢铁、煤炭、光伏等板块均出现反弹。
以光伏板块为例,截至7月14日,Wind光伏指数自6月20日反弹启动以来涨幅已达14.44%。而龙头股亚玛顿(002623、国晟科技(603778、京运通(601908的涨幅分别达到96.7%、81.79%、54.67%。
市场的热度也**研究机构对“反内卷”概念股高度关注,7月以来,券商、期货发布的关于“反内卷”主题的相关研究报告已超过283篇。
这轮“反内卷”行情能否持续?哪些行业将从中受益?
“反内卷”持续推进落地
7月1日,**财经委员会第六次会议召开,会议强调,纵深推进**统一大市场建设,要聚焦**难点,依法依规治理企业低价无序竞争,引导企业提升产品品质,推动落后产能有序退出。7月9日,市场监管总局召开2025年第四次企业公平竞争座谈会,明确将加强公平竞争审查、强化反垄断监管执法、提升投资并购审查效率,参会企业涉及风电、汽车、快递、互联网平台等多个行业;同日,**开通“**车企践行账期承诺线上问题(建议反映窗口”,推动**车企改进管理流程、优化支付方式。
申万宏源**经济学家赵伟表示,本轮“反内卷”站位更高,覆盖面更广,协同性更强。地方政府(招商引资、企业(过度投资、降价、居民(日均工作时间增加可能都在本轮“反内卷”的讨论范畴中。并且,“内卷”领域民营经济占比较高,因此本轮“反内卷”协同性或更强,更突出政策与市场机制配合。

随着近期**政策面持续聚焦“反内卷”,资本市场也在持续交易相关逻辑,钢铁、煤炭、光伏等板块均在近期出现反弹。
例如,7月3日,**党组书记、部长李乐成主持召开第十五次制造业企业座谈会,聚焦加快推动光伏产业高质量发展,听取光伏行业企业及行业协会情况介绍和意见建议。14家光伏行业企业及光伏行业协会负责人作交流发言。
多家A股光伏公司股价持续大涨。截至7月14日,Wind光伏指数自6月20日反弹启动以来涨幅已达14.44%。而龙头股亚玛顿(002623、国晟科技(603778、京运通(601908的涨幅分别达到96.7%、81.79%、54.67%。
这一轮行情能否延续?
华安证券认为,本轮“反内卷”行情是在相关周期品板块前期滞涨背景下(其余方向均有过轮动,同时恰逢**财经委提及治理低价无序竞争催化下的主题行情。这是个短期的主题机会,空间和持续时间都将有限,对于需要景气度快速改善而提供行情实际支撑的相关板块而言,难有基本面支撑。
东方财富证券**策略官陈果认为,“反内卷”政策预期强化,短期难以证伪。预计未来一阶段包括高层会议或做出更多“反内卷”政策部署。按效果由弱到强排序,可能采取的方式包括行业自律及价格监控,市场化主导、产能严控,并购重组等。
中信建投策略分析师夏凡捷也指出,“反内卷”当前更多是作为“供给侧改革”的映射主题引发市场短期行情,政策力度尚不足以改变行业长期趋势。多数板块行情预计在概念热度消退后重新回归基本面,而在更有实质约束力的政策举措落地后,“反内卷”这一横跨多个政策约束力和执行路径成为投资者关注的焦点,后续各部委具体政策有望在今年9月前后集中出台。综合考虑产能周期的四个核心指标——产能利用率、毛利率、产能扩张水平、营收增速,看好后续“困境反转”、“产能扩张”两个组合的投资机遇。
天风证券认为,“反内卷”行情如果发展顺利,可能分为三阶段:**阶段政策催化下的预期(幅度可能较小,第二段定价资源品价格上涨,第三段定价资源品高价横住的时间。
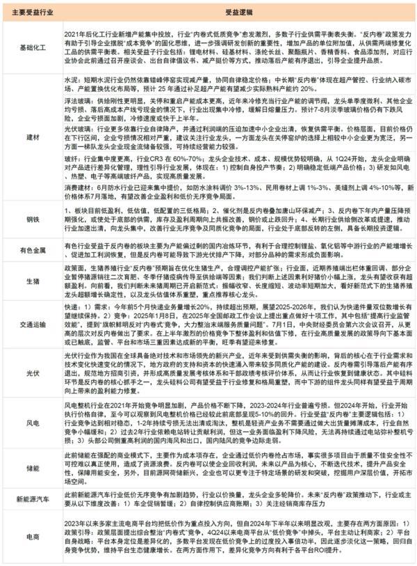
钢铁、水泥、光伏、锂电最受关注
综合研报来看,多家券商将受益行业聚焦在钢铁、水泥、光伏、锂电等。
中金公司认为,“反内卷”政策有望带动盈利及市场表现改善,处于供给出清前期的行业或具有更大的改善空间。目前“反内卷”政策**领域如钢铁、水泥、新能源汽车、锂电池等供给侧出清已较为充分,需求侧提振及改善行业无序竞争或为未来主要影响因素;光伏设备、风电设备、基础化工等仍待供给侧进一步改善。

东吴证券**策略分析师陈刚认为,本次“反内卷”对恶性竞争纠偏,以及对新兴产业的边际作用会更为明显。其中,对于汽车等央国企占比较高的行业而言,政策性推进并购重组、产业整合的阻力更小。
陈刚建议依次关注:一是光伏产业链(优先关注硅料、玻璃龙头企业及受光伏β影响估值遭受压制的储能相关环节(如逆变器,锂电产业链,新能源整车,成熟制程晶圆代工;二是出现产能过剩的中上游传统行业,如钢铁、水泥、玻璃、瓷砖、部分化工品(涤纶长丝、聚酯瓶片;三是部分新兴非制造业,如电商。
华泰证券则称,从现金流、资本开支等指标上看产能加速出清,且中观景气筑底或改善的品种包括:**是煤炭,当前北方港口煤炭库存、**电厂煤炭库存可用天数回落,煤价或企稳;第二是钢铁,当前主要钢材毛利率回升,钢材**企业库存、铁水产量回落;第三是部分化工品,如化学制品、化学原料、农化制品等供需改善;第四是光伏,二季度抢装带动**装机增速回升,中游出口受欧洲市场拉动。
华创证券策略团队认为较为受益的行业包括:煤炭开采、焦炭、普钢、能源金属、玻璃玻纤、冶钢原料、贵金属、白酒、酒店餐饮。
陈果指出,主要受益板块包括:一是中下游制造业的锂电、光伏、风电、乘用车、造纸、医疗器械;二是服务业及消费领域的食品加工、快递、小家电;三是资源材料领域的钢铁、水泥/玻璃、消费建材、化纤/农药、能源金属等;四是地产链上的厨电、家居等板块。
