2025年高考进入倒计时,有关专业选择的讨论再度升温。
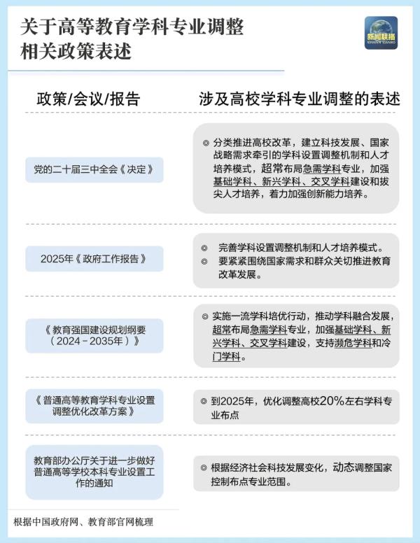
前不久,教育部发布了《2024年度普通高等学校本科专业备案和审批结果》,**范围内新增、撤销、调整专业点3424个,29种新专业亮相,调整力度不小。同时,**设立“战略急需专业”超常设置机制,为**领域开通专业设置“绿色通道”。
本科专业的动态调整,是高校响应**战略、市场需求和科技发展的常规动作。近年来,**外形势快速变化,调整步伐也有加快之势。

政策文件中高频提及的“战略急需”“新兴交叉”,意味着专业调整已经从传统的“加减法”走向了更为深入的“调结构、促融合”。
其中,“双**”大学作为**高等教育的“排头兵”,新增、撤销了哪些专业?如何看待这些变化?
根据教育部每年发布的《普通高等学校本科专业备案和审批结果》《普通高等学校本科专业目录》,我们统计了近五年(2020-2024年“双**”高校新增专业布点的相关数据。
一、哪些在“上新”?
01 工学类新增数量领跑
人工智能稳居榜首
统计显示,近五年“双**”高校新增专业达1068个。其中,工学类501个,占比近半,遥遥**于其他门类,这与工学作为我国**大学科门类的情况相呼应。其次是理学(131个、管理学(86个。

梳理近五年“双**”高校新增专业数量可以发现,TOP10中有6个属于工学门类,再次印证了工学的主导地位。

整体来看,工科类新增专业主要集中在技术革新、工程应用等领域,这一趋势也与近年来**“新工科”建设的战略方向一致。
具体来看,五年内共有41所“双**”高校新增“人工智能”专业,位列榜首,反映出**高校对该领域人才培养的高度重视。
近年来,从国产大模型的快速演进到人型机器人的惊艳亮相,人工智能已经成为推动**核心竞争力跃升的“硬科技”代表,发展态势如火如荼,学科建设正当其时。
此外,“储能科学与工程”这一工学“新贵”也在前十。作为2019年才被“官宣”增设的新专业,短短几年间,就已在天津大学、厦门大学、华中科技大学等**高校落地。该专业聚焦新能源、储能材料等前沿领域,被视为服务“双碳”目标的核心专业。
“跑步入场”的背后,是**高校对前沿产业风口的积极响应。
02 “智能 ”转型明显
学科交叉成趋势
对1068个新增专业的名称进行词频统计发现,“智能”“智慧”“工程”“科学”“技术”等是关键词。其中,“智能”与“智慧”突出,“智能 ”转型明显。

据统计,五年内,“双**”高校新增布点“智能”“智慧”专业203个,几乎**集中于工科,有较强的技术导向。除人工智能外,这些专业可以大致分为两类:
“智能 工程”:如“智能制造工程”“智能感知工程”“智能车辆工程”等,将人工智能嵌入土木、信息等传统工科体系。以哈尔滨工业大学为例,近五年仅该类专业就增设了7个。
“智慧 行业”:如“智慧农业”“智慧林业”“智慧交通”,强调数字化赋能传统产业。
此外,今年新设“智能影像艺术”(艺术学和“人工智能教育”(教育学专业,分别在**传媒大学和北京师范大学开设。作为“智能 ”中罕见的非工科专业,它们的设立意味着“智能 ”的边界正不断拓展,从技术主导走向跨界融合。
如果再将视角拉远至**高校,宏观趋势更加明显。
统计近十年**高校新增本科专业中含“智能”“智慧”的专业可知,十年内新增“智能”“智慧”本科专业总计2146个,其中近七成是近五年内新增的。
人工智能专业在2018年开设之初新增180个,2021年之后增势放缓。近两年,智能建造专业布点有所增加。

服务**战略需求,是这类专业大规模增设的重要原因。
03 “健康”“运动”专业迎来新增潮
在以“智能”“工程”为主的新增浪潮中,“运动训练”以25个新增量位列第六。该专业属于教育学类,培养内容涵盖运动技能、训练理论、体能管理等。
作为一个过去由体育院校主导开设的专业,运动训练在双**院校中存量少、空白多、新增空间大。近年来,随着“健康**”战略持续推进、“体教融合”成为政策共识,一些综合性大学开始主动“补位”。仅近五年,就有复旦大学、中山大学、上海交通大学等25所双**院校新设该专业。
不仅如此,“健康”“运动”也正成为高校专业建设的新关键词:
既有面向专项竞技项目的“冰雪运动”(东北师范大学、“足球运动”(河海大学等;
也有健康支持类的“运动康复”(北京航空航天大学、“健康科学与技术”(上海交通大学。
当然,专业新增数量的多少,除了受战略导向和社会需求驱动,也受“存量基础”影响。新增多少并不**等同于热门程度,“上新”与否还取决于高校原有布点的饱和程度。
04 新设专业瞄准未来命题
近五年,我国全新开设142个专业。不少看似小众的新设专业正瞄准未来问题,从“大类拓展”迈向“精准定制”。
比如去年新增的“冰雪舞蹈表演”,正是响应北京冬奥会后**大力发展冰雪运动的战略部署。
今年新亮相的29种新专业也有鲜明特点:
“碳中和科学与工程”“海洋科学与技术”等面向国之所需。
“智能分子工程”“时空信息工程”等聚焦尖端科技。
“婴幼儿发展与健康管理”“老年医学与健康”与民生息息相关。

在布局全新专业的过程中,**院校率先发力,积极对接**战略需求。
比如,党的二十届三中全会《决定》提出“发展通用航空和低空经济”;今年**两会再度将“低空经济”写入政府工作报告。
今年,“低空技术与工程”就被加入本科专业目录,该专业为**设置的战略急需专业之一,紧贴当前“低空经济”加速起飞的趋势。北京航空航天大学、西北工业大学等六所“双**”高校率先响应,从今年起**对该专业招生。
专业是产业发展的前置准备,也是高校参与新质生产力建设的体现。
05 “新文科”加速布局
“四新”建设(新工科、新医科、新农科、新文科中,新文科起步较晚。
自2020年《新文科建设宣言》发布以来,各高校积极响应,多个交叉融合型的文科专业相继设立。
如华中科技大学开设“计算金融”;南开大学、湖南大学、吉林大学等15所高校开设“金融科技”。**人民大学、武汉大学等38所高校开设的“大数据管理与应用”专业,是近五年排名第二的新增热门专业,仅次于人工智能。

二、哪些在“退场”?
有的专业刚刚站上时代风口,有的则正在走向历史。
数据统计,过去五年,**高校本科专业虽仍有新增需求,但新增数量总体呈下降趋势,撤销数量却连年攀升,学科“**”趋势明显。

在“双**”高校,这些调整更显方向明确:
山东大学一次性停招了27个本科专业,撤销了书法学等10个专业。
四川大学撤销31个专业,其中不乏电子科学与技术、网络工程等过去的热门选择。
北京大学撤销信息与工程科学部。

调整的背后,既有学校本身师资力量、资源整合等方面的考虑,也伴随着专业方向滞后、人才培养含金量不足、就业表现不佳等现实困境。
三、如何看待新增与撤销
****代表、四川农业大学校长**认为,学科专业大调整不是简单的“加减法”,而是有着深刻的底层逻辑,“高校是人才培养的高地,是科技创新的高地。高校学科专业大调整的核心是为了服务**战略需求。”
站在学校立场,**认为,撤销专业的决策基于三大考量因素:首先,高质量就业是一个非常重要的参考指标;其次,师资力量的供给情况也是核心要素;**是招生状况,如果一个专业招生时,**志愿的录取率持续偏低,也可能面临被撤销的命运。
此外,产业更迭的加速也使部分曾经“对口”的专业逐渐脱离实际所需,逐渐被淘汰;又或者被撤销专业并不是高校的办学特色,要收缩非优势领域强化办学特色。
理性看待专业调整,新增亦然。
**教育科学研究院研究员储朝晖表示,很多新的专业是伴随着新的产业需求和社会人才需求所产生的,譬如低空技术与工程是随着低空飞行技术发展所产生的专业,近年来很多高校也参与了相关技术的生产和使用。
对于考生来说,是否要优先考虑这些新专业?
在储朝晖看来,对于考生来说,如果优势、潜能或兴趣恰恰在这些方向,当然可以优先选择,盲目选则没有必要。他建议,考生和家长在选择专业时要多一分理性少一些盲从。
事实上,无论是“上新”还是“退场”,专业并非依据社会**的“冷热”来变化。高校专业的动态调整,要历经学院提报、学校公示、教育部审批等多个环节,专业“热不热”,不能只看眼前风向,更要看长远路径。
再谈未来,学校还需要在新增专业的教学资源和体系上同步跟进,让新专业真正落地生根,成为高校的“新支点”。而撤销专业背后的资源再配置,也同样需要制度化安排,以保障学生权益和人才出口。
正如教育部副部长吴岩所说:“高校专业发展的小逻辑,必须服从经济社会发展的大逻辑。”高校专业设置的**准则,是社会需求。
高等教育是人才链、创新链、产业链的起点。高校培养什么人、如何培养人,决定了**未来的竞争力。这一轮正在进行的专业调整,不仅是高校对自身生命力的更新,更是向教育强国稳步前行的必要一跃。
来源:**新闻微信公众号(ID:cctvnewscenter
叶景