来源:**基金报
从今年6月至今,知名私募内斗升级。
8月7日下午,靖奇投资官微突然发布《关于非法使用法人印章及合作机构尽职调查义务的声明》(以下简称《声明》)。对此,公司相关合伙人回应了**基金报记者。

靖奇投资官微发布声明
在《声明》中,靖奇投资表示,近期,公司发现存在人员未经法定代表人范思奇授权,非法使用**法人印章及冒用法人签名,擅自进行基金设立、清盘、证券账户开立等关键法律行为的情形。此类操作如未经有效授权,相关法律效力及后果需由实际操作者及相关责任方自行承担。
靖奇投资强调,公司已于今年6月通过律师函形式,正式要求相关人员归还印章,并于6月底向**机关重新备案法人印章。目前,公司印章由法人范思奇依法管理,**他人持有并使用的所谓“公司印章”,均属**或非法占有,其行为及所形成文书,公司一律不予承认,亦不承担**法律后果。
公司还特别提醒各基金托管机构、证券公司及合作方,应严格履行尽职调查义务,认真核查基金设立、交易账户开立等行为中所使用的法人授权文件与印章是否合法、有效。
靖奇投资风险控制官唐人靖称,公司公众号于8月6日被人挂失了,找回需要权限,而**有权限的就是现在还是法人的范思奇,公告里面也有范思奇自己的署名。
“我们除了**个公告**投资人以外,没做过其他**的事,都是按照流程要召开股东会变更法人,但他(范思奇)也不配合。”唐人靖说。
唐人靖还表示,公章一直在他们这里,范思奇自己刻了新的公章。目前他们已经诉诸**解决相关问题。
靖奇投资两位合伙人各执一词
资料显示,靖奇投资是一家成立10年之久的量化私募机构,目前管理规模区间是10亿元至20亿元。从股东来看,范思奇持有公司36.36%股权,唐靖人、茅诺平分别持股27.27%,上海竞而启企业管理合伙企业(有限合伙)持股9.09%。
今年6月10日,范思奇在给投资者的一封信中表示,他将于当月卸任靖奇投资基金经理职务,他所管理的基金产品也将于当周起正式进入清盘流程。
6月12日,靖奇投资在官微发布公告称,信中提及的“基金清盘”仅涉及范思奇个人管理的部分自营产品,占公司总资管规模比例较低,对公司经营无实质影响。目前,公司所有资管产品均正常运作,策略稳定,业绩达标,无**清盘计划。
6月22日,范思奇发布《十年努力,一朝背刺》一文称,2014年他创立了靖奇,公司的一切系统、策略、流程、投资管理体系,都是他一手搭建,但近期一场“精心策划”的、仅提前9分钟通知他的股东会,就把他从公司“踢出去”了。
对此,唐人靖回应称,范思奇擅自清盘,删除数据,股东会在发现他的违规行为后将其罢免。目前双方各执一词,尚未有定论,都表示要诉诸法律途径处理相关事宜。
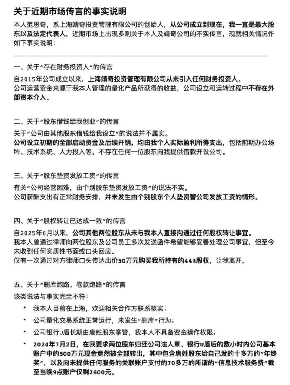
7月末,范思奇发布《关于近期市场传言的事实说明》,回应了关于“存在财务投资人”“股东借钱给我创业”“股东垫资发放工资”“股权转让已达成一致”“删库跑路、卷款跑路”“资本金未实缴”“我本人存在财务问题”等多个传言。
叶景 